Movie of the graphs of the first and second iterates in a period-doubling bifurcation



Movie of the graphs of first and second iterates in a period-doubling bifurcation

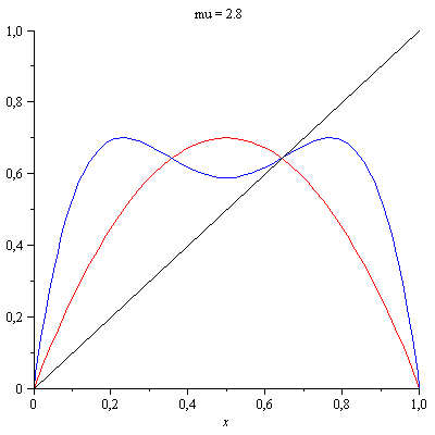
The movie shows the first and second iterates of the map μx(1-x) with μ varying from 2.8 to 3.35.



Back to the "applets on the logistic map" page