Movie of the graphs of the second and forth iterates of the logistic maps with the renormalisation windows



Movie of the graphs of the second and forth iterates of the logistic maps with the renormalisation windows

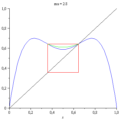
The movie shows the second and fourth iterates of the map μx(1-x) with μ varying from 2.8 to 3.7. Observe that the second iterate restricted to the bigger red window is conjugate to the first iterate of μx(1-x) for a different value of μ. In turn, the fourth iterate restricted to the smaller red window is conjugate to the first and second iterates of μx(1-x) for different parameter values.



Back to the "applets on the logistic map" page